华南口译中心首届冬季研修班通知
发布时间:2019年11月26日
作者:发布人:nanyuzi  

华南口译中心成立于2016年,隶属于中山大学南方学院外国语学院,位于著名的广州从化温泉财富小镇。本次口译课程将全程由詹成教授(中山大学外国语学院)主授,广东外语外贸大学国家级同声传译实验教学中心协办。另有王鹏(加拿大政府翻译局口译,加拿大渥太华大学翻译学院客座教授)、莫爱屏(广东外语外贸大学)等教授加盟。我们还聘请了多名具有教学经验和同传实战经验的资深教师。课程为期9天,一共72课时。优美的环境,一流的教师团队,专业的训练设施,全方位的深度训练,体验式的模拟课堂,让您拥有一次全方位的口译集训体验。

 

一、师资阵容

 

詹成

 

中山大学外国语学院教授、博士生导师。先后在英国华威大学和广东外语外贸大学获硕士和博士学位。主要研究方向是口译理论与教学、翻译学。系国家级精品课程“英语口译”(系列课程)主讲教师和国家级教学团队“英语口译系列课程团队”骨干成员;荣获“广州十大杰出青年”、“南粤优秀教师”等多项荣誉称号;出版四部专著,主持或参与编写了十部国家级规划教材,发表学术论文近40篇。

 

詹成教授是国际会议口译员协会(AIIC)在华南地区的唯一会员、国家人力资源及社会保障部认证同声传译员、中国翻译协会口译委员会秘书长、联合国语言人才培训体系专家、广东省翻译协会理事、广州翻译协会专家会员、理事、世界翻译教育联盟(WITTA)交流合作委员会副主席。截至2018年底,参加了超过1000场次国际会议的同声传译或交替传译工作,多次在不同场合为国内外政经要人和知名学者担任译员。曾担任广州市2010年亚运会申办代表团首席翻译,2008年7月至9月担任北京奥运村和残奥村村长专职翻译,圆满完成工作后被授予“中国翻译事业优秀贡献奖”。

 

王鹏

 

现任加拿大政府翻译局同声传译高级口译员,加拿大渥太华大学(University of Ottawa)翻译与口译学院(School of Translation and Interpretation)客座教授。曾任教于中山大学外国语学院、美国马里兰大学(University of Maryland)口译及笔译研究生项目(Graduate Studies in Interpreting and Translation,GSIT);曾于美国北亚利桑那大学语料库研究中心、英国利物浦大学从事翻译语料库分析与研究,于美国高立德大学(Gallaudet University)口译研究系、美国明德大学蒙特雷国际研究学院(Middlebury Institute of International Studies at Monterey)担任客座教授;曾应邀为美国马里兰政府机构培训双语工作人员的口译能力;于美国明德大学蒙特雷国际研究学院获得翻译及口译硕士学位、中山大学获得语言学博士学位。其主要研究领域为同声传译及笔译教学、跨文化交际、多语言数据库分析、翻译本地化。多次应美国翻译协会(American Translators Association,ATA)、本地化世界(LocWorld)、翻译自动化用户协会(Translation Automation User Society, TAUS)的邀请发表学术演讲,并在学术界著名的John Benjamins出版社、中国文献出版社、重庆大学出版社以及《中国翻译》、《外语教学》等杂志出版三部专著和发表20多篇学术论文。

 

王鹏博士多年来于北美高校从事翻译与口译的教学、科研工作,与政府与国际组织的口笔译专家、世界知名公司本地化团队紧密合作,充分将口译及翻译本地化最先进的实践融入到课堂教学中来。王鹏博士曾于美国马里兰大学交流传播系(Department of Communication)口译与笔译研究生项目担任翻译科技联络主任(CAT Tools Coordinator)并担任口译、笔译、本地化、跨文化交际等课程的负责人,组织美国华盛顿特区及周边地区最顶尖的口笔译专家进行教学,其团队包括美国国务院(US State Department)、联合国(United Nations)、世界银行(The World Bank)、国际货币基金组织(The International Monetary Fund, IMF))、美洲国家组织(Organization of American States, OAS)、泛美卫生组织(Pan American Health Organization)、华盛顿最高法院(the supreme court in Washington DC)等部门的同声传译及笔译主管;并为GSIT项目构建口译、笔译、本地化等学科的技术平台;此外,负责与eBay、Amazon、IBM、Facebook、Microsoft等公司本地化团队进行合作,创建实地讲座、网络课程、实习等形式,充分做到学以致用。多年以来,王鹏博士讲授的交替传译、同声传译、跨文化交际、本地化项目管理、翻译技术等课程得到了来自于世界各地的不同文化学生的一致好评。

 

唐子茜

 

中山大学英语语言文学博士,现任广东外语外贸大学教师。中国英汉比较研究会话语研究专业委员会理事。要研究方向为翻译研究、话语分析、文化研究。曾于2018年图书馆杯广东全民英语口语大赛中获最佳指导老师奖。于2017参加由世界翻译教育联盟、广东省翻译教育产业技术创新联盟主办的翻译技术与本地化技术教学实践工作坊第二期。于2015年参加由中国翻译协会、全国翻译专业学位研究生教育指导委员会、教育部高等学校翻译专业教学协作组主办的全国高等院校翻译专业师资高级口译技能培训,并获全国高等院校翻译专业师资高级口译技能培训证书。于2014年在由中国人民对外友好交流协会主办的中澳经济论坛—从都国际峰会中担任外宾陪同翻译。在国内外发表多篇翻译研究方向的学术论文,其中有2篇被CSSCI收录,3篇被国外知名期刊收录。

 

吴雅菲

 

中山大学硕士,中山大学南方学院外国语学院副教授,华南口译中心主任,《跨文化沟通与交流》课程负责人,发表论文7篇,其中核心论文1篇,国际会议论文核心1篇;编著书籍1本字数达10万。作为副主编编著书籍1本,达20万字。主持或参与省级项目共8项,2012中山大学南方学院第七届“千百十工程”培养对象。2017年获得中山大学南方学院科研成果奖(两项奖励,论文1项,项目1项)。多次组织跨文化国际交流活动。

 

孙爱娜

 

中山大学南方学院外国语学院教师,英语副教授, 毕业于广东外语外贸大学高级翻译学院,获外国语言学及应用语言学专业(口笔译方向)硕士学位,广东外语外贸大学MTI访问学者,广东省 “千百十工程”第八批校级培养对象,校级“优秀中青年业务骨干”。获全国人事部翻译资格证书-口译(交替传译)二级证书,主讲课程为商务口译、商务英语和综合英语。曾获第二届全国大学英语教学比赛广东赛区决赛听说组“优胜奖”,多次获校级“优秀教育工作者”和“先进个人” 荣誉称号。主要研究领域为翻译理论与实践,已公开发表翻译研究论文23篇,其中在《外语界》、《学术探索》、《教育探索》等核心期刊发表论文6篇,人大复印资料检索和ISTP收录论文2篇,出版专著、译著2部,主编大学英语教材4部,主持完成省级、校级和横向课题5项,2017、2019年获校级科研成果奖。

 

周泉

 

中山大学南方学院外国语学院教师,英国爱丁堡大学(The University of Edinburgh)硕士。现任中山大学南方学院外国语学院华南口译中心副主任。有12年口译实践经验,8年口译课程教学经验。擅长口译实务培训,常年组织学生进行各类公司、会议及会场口译实践。参与主编中山大学出版社《博雅教育:口译教程》一书。在英期间任Caledonian Education Information Center教师及翻译员;曾参加联合国教科文组织(UNESCO)关于非洲地区教育平等的调查报告大会并任翻译人员。连年出任“中国-东盟博览会及投资峰会”翻译人员,服务对象包括东盟成员国参会首脑。

 

谢艳蓉

 

中山大学南方学院外国语学院教师,中山大学英语专业硕士,Technische Universität Chemnitz(德国)交换生,曾交换德国,游历过欧洲多国。有丰富的教学经验,面授超过三千学生,每一次课堂都是精心设计,组织丰富的课堂活动,寓教于乐,教学风格活泼灵活,深受学生喜爱。曾多次担任演讲和口语比赛的评委,曾担任APEC未来之声广东赛区决赛评委,广东省全民口语大赛总决赛评委。有丰富的口译教学和实践经验,服务对象包括国家旅游局副局长、柬埔寨商务部长、沃顿商学院院长、耶鲁大学教授等等。

 

二、学员对象

 

※有志进入口译市场或是希望自己的口译水平更精进的译员。

※教授或者打算教授口译课程的教师。

※自己的英语口语、表达、听力等有显著提高需求的学员。

 

三、冬季研修班特色

 

詹成教授亲自执教一半以上的课程,另有王鹏、莫爱屏等多位教授的加盟,他们都是在同传界具有很高声望的教授。不仅有丰富的实践经验,同时也具有理论深度。在课程设置和授课理念上,我们将仿真的口译活动与真实的口译实践相结合,学生的口译操练与教师的口译示范相结合,口译的文字材料与音像视频网络材料相结合,口译训练与实践相结合,并且全程在专业的同传实验室上课,让您拥有一次全方位且获益非浅的口译集训体验。

 

课程惊喜:根据课程具体安排,我们还会安排一次与王鹏教授的越洋互动环节,参加的学员可以向王鹏老师提问,王鹏是加拿大政府翻译局专业口译,她还会跟大家分享许多口译的实战经验。

 

四、课程具体上课时间和上课环境

 

上课时间:2020年1月11日—19日,共9天。其中1月15日休息一天。

课时:一共72学时,8学时/天(上午8:50—12:00,下午14:00—17:00)。

 

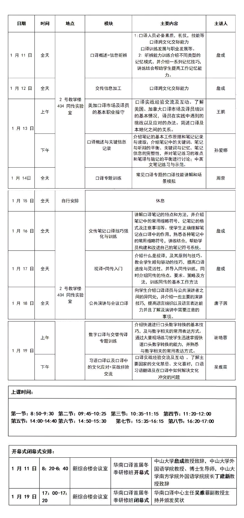
五、课程安排

 

参见附件

 

六、报名流程及上课流程

 

1. 报名方式:微信添加 oywr16,备注“口译+姓名”

咨询电话:020-61787164;18826450958(欧阳老师)

 

2. 收费标准:7000元/人(食宿自理,可由主办方协助预定校内u-hotel。)

 

3. 报名截止日期:2019年12月31日

 

4. 报名后邀请加入课程群,在开课前发布上课安排等各项事宜。

 

5. 开始冬季研修班的密集式学习。

 

6. 学习完毕后获取结业证书。

 

报名二维码

 

七、地理位置

 

地址:广州市从化区温泉镇温泉大道882号中山大学南方学院

邮编:510970

 

下载:课程安排表